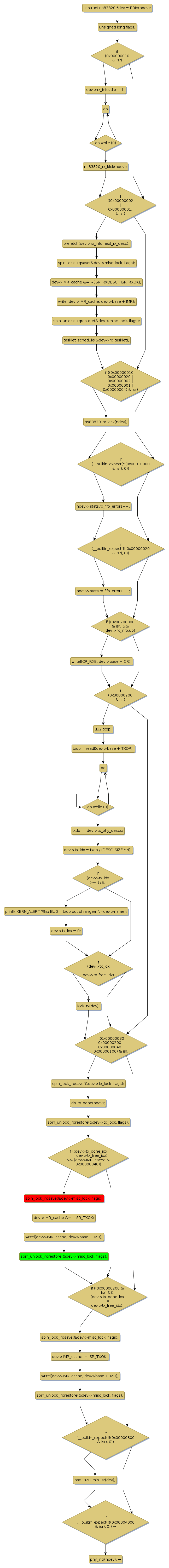
Instance Verification Kit (IVK)
spin lock @ [40990+42+/linux-3.19-rc1/drivers/net/ethernet/natsemi/ns83820.c]
Instance Signature: misc_lock
|
The Matching Pair Graph:
|
|
Function Name
|
Control Flow Graph (CFG)
|
Events Flow Graph (EFG)
|
Source Correspondence
|
|
ns83820_do_isr
|
|
|
[38851+14+/linux-3.19-rc1/drivers/net/ethernet/natsemi/ns83820.c]
|